презентация
Вчера специальный корреспондент Ъ АНДРЕЙ Ъ-КОЛЕСНИКОВ, будучи в Кремле на заседании нового кабинета министров, все пытался разглядеть по лицам его участников, в какой стране нам предстоит жить ближайшие четыре года. И вот что ему удалось.
Все произошло, как это все чаще и случается в последнее время, неожиданно. То есть на самом деле о том, что в Кремле на три часа дня приготовлена грандиозная новость, было известно еще утром. Но до последнего мгновения, видимо, решалось, делать ли журналистов ее полноценными свидетелями. В результате было все же принято единственно правильное решение, и мы оказались в зале заседаний, где президент РФ Владимир Путин по понедельникам уже не первый год встречается с членами правительства.
Длинный стол, за которым обычно нет свободных мест, на этот раз был наполовину пуст. Все, кого вызвали на это заседание, сели поближе к пустующему креслу президента. Кто же был в зале и кого не было? Первым бросился в глаза сидящий вдали от этого кресла и. о. министра по чрезвычайным ситуациям Сергей Шойгу. Он не смотрел ни на коллег, ни на журналистов. Он смотрел в стол. Возможно, он хотел, чтобы казалось, что он думает.
И. о. вице-премьера Виктор Христенко, напротив, со странной веселостью рассматривал журналистов. На него это было не похоже. Складывалось такое впечатление, что наконец-то расслабился человек. Но главное — расстроенных лиц и взглядов у присутствующих я вообще не заметил. Да и в самом деле, откуда бы им взяться? В этом зале сидели люди, у которых и повода-то расстраиваться, прямо скажем, не было. Те, у кого повод был, остались дома.
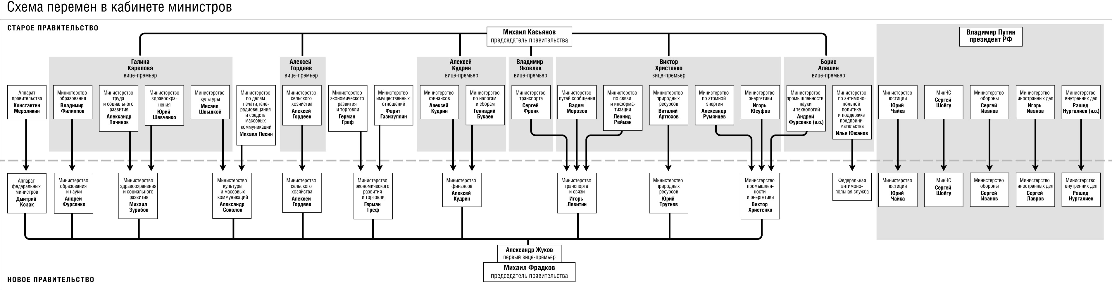
![]() |
| УВЕЛИЧИТЬ |
Вот я и ошибся. Это был не Игорь Юсуфов. Это был Сергей Лавров, до сих пор бессменный представитель России в ООН. Но что же это они все так друг на друга похожи! Игорь Юсуфов на Сергея Лаврова, Игорь Иванов на Михаила Швыдкого, Михаил Швыдкой на Михаила Фрадкова... Так ведь когда-нибудь и сами запутаются. А может, уже и запутались.
— А Трутнев кем будет, ты не знаешь? — тихо спросил, стоя в дверях, один сотрудник президентской администрации другого.
Точно, среди новой группы единомышленников находился губернатор Пермской области. Он сидел в самом центре стола.
— Сейчас все скажут,— осторожно ответил ему коллега.
— А ты знаешь, что ли? — ревниво спросил его коллега.
— Кем угодно может быть, кроме министра обороны, по-моему,— пожал тот плечами.
— Смотри, и Козак здесь. Из администрации, значит, уйдет.
— И еще вон сидит... Это Левитин.
— А это кто?
— Не знаю. А, художник был такой!
— Да ты с Левитаном путаешь.
— Да нет, был такой художник, Левитин!
— Видимо, очень известный: даже я такого не знаю!
Я, честно говоря, удивился, что люди в такой ситуации в состоянии говорить об искусстве.
Между тем одно обстоятельство не оставляло никаких сомнений: коэффициент информированности людей в этом зале оставлял желать лучшего. Впрочем, он существенно вырос, когда в зал быстро вошли глава администрации президента Дмитрий Медведев, председатель правительства Михаил Фрадков и президент России Владимир Путин.
Президент России напомнил всем, для чего он отправил в отставку Михаила Касьянова и весь его кабинет. Это было сделано, по его словам, для того, чтобы представить стране нового председателя правительства и новый кабинет. Я, привыкший, как мне казалось, ко многому, все-таки поразился абсолютной самодостаточности этой формулировки.
Президент вспомнил, как "предполагалось, что реорганизация высшего исполнительного органа власти должна быть проведена качественно, но в то же время на завершающем этапе достаточно быстро, без существенных потерь для самого процесса управления".
Он, правда, не вспомнил, удалось ли воплотить задуманное в жизнь. Так или иначе, в результате появилось "более компактное правительство с одним вице-премьером и практически вдвое меньшим числом министров. Было вместе с председателем правительства тридцать, стало семнадцать".
Президент обратил внимание на то, что новые министерства будут более самостоятельными.
— Но делается все это, хочу особо подчеркнуть, уважаемые коллеги, не для того, чтобы все мы, собравшиеся в этом зале, надулись от чувства собственной важности.
А для чего же тогда, чуть было не вырвался у меня невольный вопрос.
Впрочем, разгадка, оказалось, лежит на поверхности. Это было сделано для того, чтобы "существенным образом повысить персональную, личную ответственность каждого назначенного сегодня министра за порученный ему участок работы".
На этих словах я перевел взгляд на новых министров. Оказалось, я давно их не видел. Никто из них уже не улыбался. Но никто, по-моему, и не надулся от чувства собственной важности. На их лицах явно было что-то написано, и это было что-то новое, едва различимое, почти неуловимое, но все-таки нечто такое, чего раньше явно не было. Но вот что?
И вдруг я понял. Да что же это я! Ну конечно! Эти люди сидели с сознанием личной, персональной ответственности за порученный им участок работы!
Президент сказал еще несколько очень добрых слов членам нового кабинета. Им, как и всей стране, теперь не о чем беспокоиться. После 14 марта, когда по закону они должны будут сложить свои полномочия, их просто перерегистрируют в новых должностях.
Под занавес Владимир Путин попросил присутствующих как можно скорее набрать необходимый темп. Начали с Михаила Фрадкова. Ему президент предоставил слово. Председатель правительства представил своих сотрудников. Он объяснил, из чего исходили при их назначении. И тут выяснилось, что имел значение не только профессионализм, но и человеческие качества (какие, кстати?), а также "заряженность на те или иные действия".
Михаил Фрадков сказал, что Александр Жуков будет единственным вице-премьером:
— Жукова хорошо знают в стране, он обладает сочетанием позитивных качеств, взвешенный, решительный...
О личных качествах Германа Грефа не было сказано ни слова. Достаточно было и того, что его полномочия в результате реорганизации значительно расширены. Как сказал Михаил Фрадков, ему достались очень содержательные министерства. Неизвестно, больше или меньше повезло Михаилу Зурабову. Его министерство (результат слияния министерств здравоохранения и социального развития) Михаил Фрадков считает не содержательным, а нагруженным повышенной ответственностью.
— Сергей Иванов — известный человек,— скупо (зато первый раз за все это время) улыбнулся Михаил Фрадков.— Представлен на должность министра обороны. Дмитрий Козак — руководитель аппарата правительства в ранге федерального министра... Благодарен администрации президента, что он делегирован ею...
— И главное,— неожиданно перебил премьера Владимир Путин,— он является одним из авторов новой структуры правительства.
Президент явно хотел подчеркнуть, что не считает новую должность Дмитрия Козака резким понижением по сравнению со старой (первого замглавы своей администрации).
Премьер продолжал перечислять. Алексей Гордеев, Алексей Кудрин, Сергей Лавров ("рекомендован Игорем Сергеевичем Ивановым..."), Рашид Нургалиев... Я поймал себя на том, что становится скучно. Стоп! Но такого просто не может быть, сказал я себе. Ведь в разгаре назначение нового кабинета министров. Уравнение со многими неизвестными... Даны не все ответы не на все вопросы... Но скучно же. А может, так и должно быть? А что если в этом и есть самая главная цель происходящего на наших глазах? Разве не о такой политике, скучной даже в мгновение самого бурного ее расцвета, и должна мечтать страна? И не в том ли смысл приезда из Брюсселя Михаила Фрадкова, чтобы сделать ее такой?
Но кажется, я ошибался. Кажется, тут и самому Михаилу Фрадкову стало скучно. И он заговорил по-другому. Как раз дошла очередь до Юрия Трутнева.
— Рекомендован на должность министра природных ресурсов. Знает специфику работы на земле — в прямом и переносном смысле,— снова улыбнувшись, произнес премьер.
Рекомендованные на должности министров тоже обменялись несмелыми улыбками. Рекомендованные давали понять, что им уже нравятся шутки нового премьера, тоже пока еще несмелые.
— Андрей Фурсенко — на министра образования и науки... Знает все, что связано с реальным сектором экономики. Виктор Христенко — Министерство по промышленности и энергетике... Задачи очевидные: больше внимания уделять реальному сектору экономики...
И еще кто-то должен был как можно пристальнее обратить внимание на реальный сектор. А кто-то уже обратил и теперь должен поднимать его. Михаил Фрадков несколько раз за время своего выступления обратился к реальному сектору экономики. Очевидно, что проблемы именно этого сектора беспокоят его нынче чуть ли не больше проблем всех остальных секторов, вместе взятых.
Вот наконец дошла очередь и до Игоря Левитина. Бывший сотрудник "Северстальтранса" и однофамилец художника, до сих пор вызывающего споры у наших современников, станет, как выяснилось, министром транспорта. Ему, как объяснил Михаил Фрадков, будет не очень трудно, так как он уже послужил в армии и позанимался бизнесом. И все, вот он, готовый министр!
Нового министра культуры и массовых коммуникаций Александра Соколова, до сих пор работавшего ректором Московской консерватории, премьер назвал хорошим менеджером и подчеркнул, что это качество необходимо ему в новой должности... Премьер говорил просто и понятно. Более или менее понятно все становилось и мне.
Нет, все-таки не показалось. Будет скучно.
АНДРЕЙ Ъ-КОЛЕСНИКОВ, Кремль

