Украинские металлурги идут в последний бой
Власти Украины объявили о продаже в ближайшее время последних крупных госпакет
Власти Украины объявили о продаже в ближайшее время последних крупных госпакетов в акционерных капиталах украинских металлургических предприятий. После этого процесс дележа украинского чернометаллургического рынка можно будет считать завершенным. Парадоксально, но сразу после этого скорее всего встанет вопрос о новой продаже украинских меткомбинатов: у новых хозяев нет достаточных средств для того, чтобы модернизировать один из самых отсталых металлургических комплексов на территории СНГ.
Согласно официальной информации, продаже подлежат 50% плюс одна акция Днепропетровского металлургического завода имени Петровского (выпускает в год более 1 млн т стали и проката), 60,86% Макеевского металлургического комбината (1,1 млн т стали), 26,9% третьего по величине металлургического предприятия Украины — АО "Азовсталь". После продажи этих пакетов в госсобственности из "интересных" активов останется только 100-процентный пакет акций крупнейшего на Украине предприятия черной металлургии — АО "Криворожсталь".
Украинские власти намерены выручить от продажи активов около 1 млрд гривен (примерно $200 млн). Местные металлургические "олигархи", как считается, уже накопили достаточные средства, чтобы приобрести эти пакеты. А в том, что госакции достанутся именно украинским компаниям, специалисты не сомневаются. Не случайно украинские власти продают куски "металлургического пирога" небольшими порциями: на контрольный пакет предприятия из первой пятерки деньги нашлись бы только у иностранцев, но никто из них пока не рискнул вкладывать серьезные средства в украинский чернометаллургический комплекс.
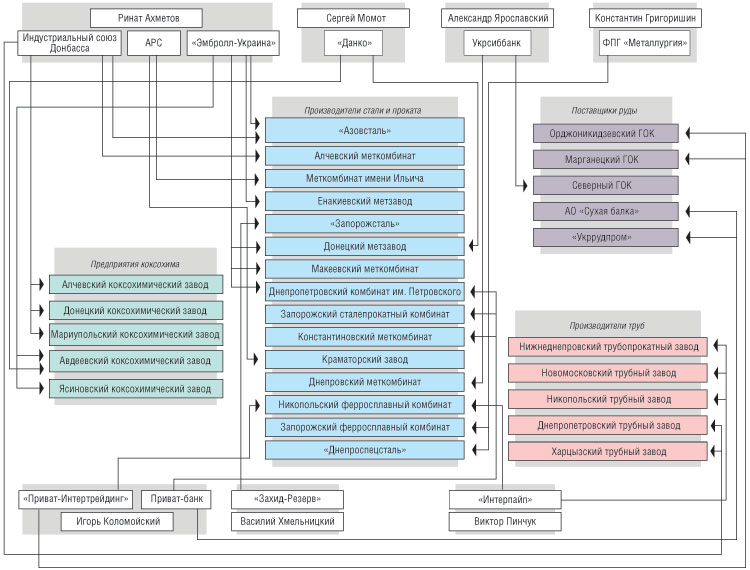
Претенденты на продающиеся пакеты уже определились. Фаворитами считаются компании, подконтрольные Ринату Ахметову (см. схему на этой странице). В последние годы его металлургическая империя растет как на дрожжах. Ее преимуществом является контроль над фактически всеми крупными производителями кокса в стране. Если дефицит рудного сырья украинские металлурги еще могут восполнять за счет поставок из Казахстана и РФ, то российский кокс обходится им слишком дорого. Поэтому отсутствие у тех или иных местных металлургических баронов предприятий коксохима делает их очень уязвимыми по отношению к Индустриальному союзу Донбасса. Речь в первую очередь идет о ФПГ "Металлургия" и Укрсиббанке Александра Ярославского. Позиции "Металлургии", помимо прочего, пошатнулись после того, как на недавних парламентских выборах группа открыто поддержала оппозиционную нынешнему кабинету партию "Яблуко" во главе с Михаилом Бродским (она благополучно провалила выборы). Конкуренцию господину Ахметову могут составить компании, контролируемые Игорем Коломойским. Его фирмам уже принадлежат крупные пакеты акций в предприятиях, госпакеты которых готовятся к продаже. Кроме того, на стороне господина Коломойского контроль над рудными предприятиями Украины (что может стать предметом торга со структурами Рината Ахметова) и ресурсы банков, обслуживающих промышленные предприятия на востоке страны. Особенно опасным для господина Ахметова может оказаться стратегический союз господина Коломойского с компанией "Интерпайп", пользующейся покровительством Киева (глава компании Виктор Пинчук — зять президента Украины Леонида Кучмы). Украинские СМИ активно обсуждают возможность такого альянса, однако стороны избегают публичных комментариев на эту тему.
Впрочем, особого ажиотажа в борьбе за госпакеты металлургических компаний пока не наблюдается. Так, после первых неудачных торгов при продаже блокирующего пакета акций "Азовстали" фонд госимущества Украины был вынужден снизить цену на пакет почти на 26%. Надо заметить, что показатели последнего года вообще не внушают оптимизма местным металлургическим баронам. По данным комитета по промышленной политике верховной рады, рентабельность украинских предприятий, выпускающих сталь и прокат, снизилась с 17,6% в 2000 году до 6% в 2001 году, ферросплавных заводов — соответственно с 11,2% до 10,4%, предприятий коксохима — на 44%. Вряд ли такая статистика связана с намерением потенциальных покупателей предстать слабыми в финансовом отношении и, соответственно, сбить цену на продающиеся госактивы. Специалисты склонны считать, что это следствие ухудшающегося технического состояния украинских заводов. Тратя значительные средства на борьбу за активы, украинские металлургические олигархи мало вкладывали в техническое перевооружение украинских комбинатов. В итоге степень износа металлургических мощностей на Украине, по разным оценкам, составляет от 50 до 70%. При этом 50% стали, по данным Международного института стали, на Украине выплавляется экономически невыгодным и неэкологичным мартеновским способом (во всем мире по мартеновской технологии выплавляется не более 4,6% стали). Здесь также следует упомянуть о колоссальной энергоемкости украинского металлургического производства: энергозатраты на одну тонну произведенной стали здесь в 2,25 раза выше, чем, например, в России.
В этой связи специалисты склонны считать, что украинским металлургам необходимо уже сейчас начинать поиск крупного зарубежного инвестора. Иначе ключевая отрасль экономики Украины (ее продукция обеспечивает 22,6% ВВП и 30,7% национального экспорта) может просто прекратить существование. Однако первый вице-премьер украинского правительства Олег Дубина в беседе с корреспондентом Ъ заявил, что, по его оценке, новые собственники не собираются в ближайшее время перепродавать активы, ибо пока они на этом "реально зарабатывают деньги".
ЕЛЕНА АСТАХОВА, Киев
Кому принадлежит украинская металлургия (Схема, 88kb)
Согласно официальной информации, продаже подлежат 50% плюс одна акция Днепропетровского металлургического завода имени Петровского (выпускает в год более 1 млн т стали и проката), 60,86% Макеевского металлургического комбината (1,1 млн т стали), 26,9% третьего по величине металлургического предприятия Украины — АО "Азовсталь". После продажи этих пакетов в госсобственности из "интересных" активов останется только 100-процентный пакет акций крупнейшего на Украине предприятия черной металлургии — АО "Криворожсталь".
Украинские власти намерены выручить от продажи активов около 1 млрд гривен (примерно $200 млн). Местные металлургические "олигархи", как считается, уже накопили достаточные средства, чтобы приобрести эти пакеты. А в том, что госакции достанутся именно украинским компаниям, специалисты не сомневаются. Не случайно украинские власти продают куски "металлургического пирога" небольшими порциями: на контрольный пакет предприятия из первой пятерки деньги нашлись бы только у иностранцев, но никто из них пока не рискнул вкладывать серьезные средства в украинский чернометаллургический комплекс.
Претенденты на продающиеся пакеты уже определились. Фаворитами считаются компании, подконтрольные Ринату Ахметову (см. схему на этой странице). В последние годы его металлургическая империя растет как на дрожжах. Ее преимуществом является контроль над фактически всеми крупными производителями кокса в стране. Если дефицит рудного сырья украинские металлурги еще могут восполнять за счет поставок из Казахстана и РФ, то российский кокс обходится им слишком дорого. Поэтому отсутствие у тех или иных местных металлургических баронов предприятий коксохима делает их очень уязвимыми по отношению к Индустриальному союзу Донбасса. Речь в первую очередь идет о ФПГ "Металлургия" и Укрсиббанке Александра Ярославского. Позиции "Металлургии", помимо прочего, пошатнулись после того, как на недавних парламентских выборах группа открыто поддержала оппозиционную нынешнему кабинету партию "Яблуко" во главе с Михаилом Бродским (она благополучно провалила выборы). Конкуренцию господину Ахметову могут составить компании, контролируемые Игорем Коломойским. Его фирмам уже принадлежат крупные пакеты акций в предприятиях, госпакеты которых готовятся к продаже. Кроме того, на стороне господина Коломойского контроль над рудными предприятиями Украины (что может стать предметом торга со структурами Рината Ахметова) и ресурсы банков, обслуживающих промышленные предприятия на востоке страны. Особенно опасным для господина Ахметова может оказаться стратегический союз господина Коломойского с компанией "Интерпайп", пользующейся покровительством Киева (глава компании Виктор Пинчук — зять президента Украины Леонида Кучмы). Украинские СМИ активно обсуждают возможность такого альянса, однако стороны избегают публичных комментариев на эту тему.
Впрочем, особого ажиотажа в борьбе за госпакеты металлургических компаний пока не наблюдается. Так, после первых неудачных торгов при продаже блокирующего пакета акций "Азовстали" фонд госимущества Украины был вынужден снизить цену на пакет почти на 26%. Надо заметить, что показатели последнего года вообще не внушают оптимизма местным металлургическим баронам. По данным комитета по промышленной политике верховной рады, рентабельность украинских предприятий, выпускающих сталь и прокат, снизилась с 17,6% в 2000 году до 6% в 2001 году, ферросплавных заводов — соответственно с 11,2% до 10,4%, предприятий коксохима — на 44%. Вряд ли такая статистика связана с намерением потенциальных покупателей предстать слабыми в финансовом отношении и, соответственно, сбить цену на продающиеся госактивы. Специалисты склонны считать, что это следствие ухудшающегося технического состояния украинских заводов. Тратя значительные средства на борьбу за активы, украинские металлургические олигархи мало вкладывали в техническое перевооружение украинских комбинатов. В итоге степень износа металлургических мощностей на Украине, по разным оценкам, составляет от 50 до 70%. При этом 50% стали, по данным Международного института стали, на Украине выплавляется экономически невыгодным и неэкологичным мартеновским способом (во всем мире по мартеновской технологии выплавляется не более 4,6% стали). Здесь также следует упомянуть о колоссальной энергоемкости украинского металлургического производства: энергозатраты на одну тонну произведенной стали здесь в 2,25 раза выше, чем, например, в России.
В этой связи специалисты склонны считать, что украинским металлургам необходимо уже сейчас начинать поиск крупного зарубежного инвестора. Иначе ключевая отрасль экономики Украины (ее продукция обеспечивает 22,6% ВВП и 30,7% национального экспорта) может просто прекратить существование. Однако первый вице-премьер украинского правительства Олег Дубина в беседе с корреспондентом Ъ заявил, что, по его оценке, новые собственники не собираются в ближайшее время перепродавать активы, ибо пока они на этом "реально зарабатывают деньги".
ЕЛЕНА АСТАХОВА, Киев
Кому принадлежит украинская металлургия (Схема, 88kb)
